捷克论坛

手机站
捷克论坛
新闻

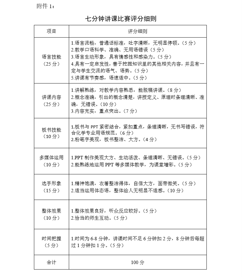
关于举办捷克论坛 “明日之师”教学技能大赛的通知

发布时间:2018-04-11  发布人:  浏览:

电话:+86-(0)29-81530727

传真:+86-(0)29-81530727

书记信箱:[email protected]

院长信箱:[email protected]

E-mail:jkfbbs.com

邮编:710119

地址:捷克论坛 长安校区致知楼一段

版权所有©捷克论坛-捷克论坛社区精选       技术支持:西电易达

捷克论坛 团委微信公众号